一、行政许可程序
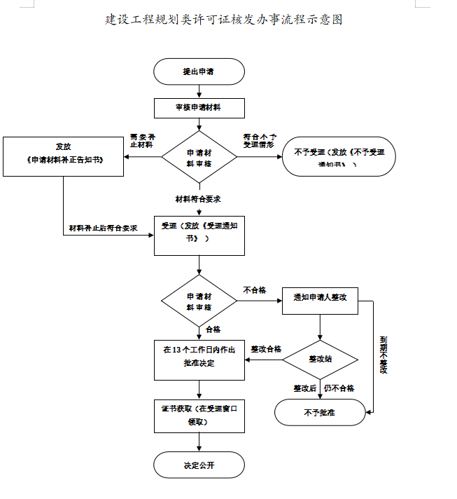
(一)申请
1.公民、法人或者其他组织要从事依法需要取得行政许可的事项(注:见禄丰市行政审批局行政许可事项清单),应当向市政务服务管理局(市行政审批局)提出申请。
2.需要采用格式文本申请书的,市行政审批局应当向申请人提供格式文本。申请书格式文本中不得包含与申请行政许可事项没有直接关系的内容。
3.申请人可以委托代理人提出许可申请。但是,依法应当由申请人到市行政审批局办公场所提出行政许可申请的除外。
4.行政许可申请可以通过网络、信函、传真、电子邮件等方式提出。
5.申请人申请行政许可,应当如实向市行政审批局提交有关材料和反映真实情况,并对申请材料实质内容的真实性负责。局属各审批股室不得要求申请人提交与其申请的行政许可事项无关的技术资料和其他材料。
(二)受理
对申请人提出的行政许可申请,应当根据下列情况分别作出处理:
1.申请事项依法不需要取得行政许可的,应当及时告知申请人不受理;
2.申请事项依法不属于本行政主体职权范围的,应当及时告知申请人不予受理,并告知申请人向有关行政主体申请;
3.申请材料存在可以当场更正错误的,应当允许申请人当场更正;
4.申请材料不齐全或者不符合法定形式的,应当当场一次告知申请人需要补正的全部内容,不告知的,自收到申请材料之日起即为受理;网上受理的申请材料不齐全或不符合法定形式的,应以适当方式予以通知,并一次性告知需要补正的全部内容;
5.申请事项属于市行政审批局职权范围的,申请材料齐全、符合法定形式,或者申请人按照法律规定的要求提交全部补正申请材料的,应当受理行政许可申请;
6.市行政审批局作出受理或者不予受理行政许可申请,应当出具加盖禄丰市行政审批局印章和注明日期的书面凭证,送达申请人。
(三)审查
1.市行政审批局应当对申请人提交的申请材料进行审查。根据法定条件和程序,需要对申请材料的实质内容进行现场核实的,由市行政审批局相关股室指派两名以上专业工作人员进行核查。
2.对行政许可申请进行审查时,发现行政许可事项直接关系他人重大利益的,应当告知该利害关系人。申请人、利害关系人有权进行陈述和申辩。相关股室应当听取申请人、利害关系人的意见。
3.依法经禄丰市行政审批局审查后报上级行政许可实施机关决定的行政许可事项,在法定期限内审查并出具初步审查意见后及时上报。
(四)听证
1.应当听证的事项
(1)法律、法规、规章规定实施行政许可应当听证的事项,局属审批股室应当举行听证;
(2)需要听证的其他涉及公共利益的重大行政许可事项,相关审批股室应当举行听证;
(3)行政许可直接涉及第三人利益的,相关审批股室应当告知申请人和利害关系人享有听证的权利,申请人、利害关系人在5日内作出是否听证的决定,提出听证申请的,由市行政审批局在20日内组织听证。
2.告知
行政许可直接涉及申请人与他人之间重大利益关系的,在作出行政许可决定前,应当告知申请人、利害关系人享有听证的权利;申请人、利害关系人在被告知听证权利之日起五日内提出听证申请的,市行政审批局应当在二十日内组织听证。听证费用由市行政审批局承担。
3.听证的程序
(1)举行听证的,应当于举行听证的七日前将时间、地点通知申请人、利害关系人,必要时予以公告。
(2)听证应当公开举行。但是涉及国家秘密、商业秘密和个人隐私的除外。
(3)听证由政策法规股组织,主持人由局政策法规股负责人担任,申请人、利害关系人认为主持人与该行政许可事项等有直接利害关系的,有权申请回避。
(4)举行听证时,审查该行政许可申请的工作人员应当提供审查意见的证据、理由,申请人、利害关系人可以提出证据,并进行申辩和质证。
(5)听证应当制作听证笔录,听证笔录应当交听证参加人确认无误后签字或者盖章。相关审批股室应当根据听证笔录,作出行政许可决定。
(五)法制机构审核
法制机构对拟作出的重大行政许可决定从以下几个方面进行审核:
1.实施行政许可的依据是否合法有效;
2.办理行政许可的期限是否符合法律或向社会承诺的规定;
3.行政许可申请是否符合法定条件、标准;
4.举行听证的,作出行政许可决定是否根据听证笔录;
5.行政许可程序是否合法、完整,决定是否适当。
(六)决定
1.申请人提交的申请材料齐全、符合法定形式,能够当场作出决定的,应当当场作出书面的行政许可决定。
2.申请人的申请符合法定条件、标准的,应当在承诺时限内依法作出准予行政许可的书面决定。
(1)作出准予行政许可的决定,应当自作出决定之日起十日内向申请人颁发、送达行政许可证件,或者加贴标签、加盖检验、检测、检疫印章。
(2)作出的行政许可决定,应当按照《中华人民共和国政府信息公开条例》的规定予以公开,以便公众查阅。
(3)法律、行政法规设定的行政许可,其适用范围没有地域限制的,申请人取得的行政许可在全国范围内有效。
(4)决定可采取现场领取、邮寄等方式及时送达申请人。
3.在法定期限内按照法定程序作出行政许可决定。市行政审批局作出行政许可,依法需要听证、拍卖、检验、检测、检疫、鉴定和专家评审的,所需时间不计算在上述两款期限内。
(七)依法作出不予行政许可决定的,应当书面说明理由,并书面告知行政相对人享有依法申请行政复议或者提起行政诉讼的权利。
(八)特别规定
1.国务院实施行政许可的程序,适用有关法律、行政法规的规定。
2.认可
(1)实施需要考试的行政许可,根据考试成绩和其他法定条件作出行政许可决定;
(2)考试由行业组织实施,市行政审批局相关部门和人员不得组织强制性的资格考试的考前培训,不得指定教材或者其他助考材料。
3.登记。设立企业或其他组织,需要确定主体资格的行政许可,申请人提交的申请材料齐全、符合法定形式的,市行政审批局应当当场予以登记。
二、审批服务
(一)咨询方式
1.窗口咨询: 禄丰市人民政府政务服务中心三楼C21-C24号、C33号、C35-C45号窗口。
2.电话咨询(工作时间):6019271(发改、住建、交通、水务、应急、城管)、6019272(农林牧渔、人社、文旅、民政、卫生许可)、6019273(企业登记)。
3.网络咨询:(禄丰市人民政府网)。
(二)咨询回复
通过窗口和电话咨询的,将当场得到回复。
(三)办理时间
星期一到星期五:上午8:00-11:30 ,14:30-17:30(法定节假日除外)
(四)办理地点
1.禄丰市人民政府政务服务中心三楼11-13号、20-25号窗口(地 址:禄丰市金山镇星宿大街与世纪大街交叉口)
2.网办地址:(云南政务服务网)
(五)文书表单及办事指南获取
相关文书表单及办事指南可到禄丰市电子政务门户网站下载(禄丰市电子政务门户网站——服务大厅——网上办事——审批部门——禄丰市行政审批局——相应审批事项——办事指南——表格下载)或者在受理窗口直接领取。
(六)办理进程查询
申请人可通过拨打电话查询审批事项办理进程。
(七)获取办理结果
窗口领取、邮寄送达。
(八)监督投诉
1.现场投诉:禄丰市人民政府政务服务中心1楼监督咨询窗口(禄丰市金山镇星宿大街与世纪大街交叉口)
2.电话投诉:市政府热线0878-12345;市纪委、监察委;市政务服务局:
3.网上投诉:(云南政务服务网)。
4.信件投诉:禄丰市纪委派驻市政府机关纪检监察组,通讯地址:云南省楚雄州禄丰市金山镇北辰街82号;邮政编码:651299。
(九)行政复议或行政诉讼
自知道该具体行政行为之日起六十日内向禄丰市人民政府行政复议办公室提出行政复议,或六个月内依法向楚雄市人民法院提起行政诉讼。
三、行政许可流程图


