禄丰市财政局行政执法服务指南及流程图
禄丰市财政局行政执法服务指南
一、行政执法职责
1、对不依法设置会计账簿、未按照规定保管会计资料,致使会计资料毁损、灭失等行为的处罚。
2、对伪造、变造会计凭证、会计账簿,编制虚假财务会计报告行为的处罚。
3、对隐匿或者故意销毁依法应当保存的会计凭证、会计账簿、财务会计报告行为的处罚。
4、对授意、指使、强令会计机构、会计人员及其他人员伪造、变造会计凭证、会计账簿,编制虚假财务会计报告或者隐匿、故意销毁依法应当保存的会计凭证、会计账簿、财务会计报告行为的处罚。
5、对财政收入执收单位、企业或个人违反国家财政收入管理规定、违反国家财政收入上缴规定等行为的处罚 。
6、对单位和个人违反国家有关投资建设项目规定行为的处罚。
7、对违反规定使用、骗取财政资金以及政府承贷或者担保的外国政府贷款、国际金融组织贷款等行为的处罚。
8、对私存私放财政资金或者其他公款行为的处罚。
9、对拒绝、阻碍监督检查或者拒不提供监督检查有关资料的处罚。
10、对政府采购采购人、采购代理机构违法违规行为的处罚。
11、对政府采购供应商违法违规行为的处罚 。
12、对政府采购评审专家违法违规行为的处罚。
13、对采购人员与供应商有利害关系未依法回避的处罚。
14、对企业负有直接责任的主管人员和其他人员未按规定建立健全内部财务管理制度的处罚。
15、对未经批准擅自设立代理记账机构、会计咨询服务机构的处罚。
16、对代理记账机构在经营期间达不到设立条件的采取措施。
17、对代理记账机构及其负责人、主管代理记账业务负责人及其从业人员违反规定出具虚假申请材料或者备案材料的处罚。
18、对代理记账机构从业人员在办理业务中违反法律法规损害国家和委托人利益的处罚。
19、对单位和个人违反规定使用财政票据及企业违反规定印制财政票据的处罚。
20、对小额贷款公司及其从业人员违法违规行为的处罚。
21、对未经批准擅自设立融资担保公司、经营融资担保业务或在企业名称中使用“融资担保”字样行为的处罚。
22、对融资担保公司变更相关事项未按要求备案或变更后相关事项不符合《融资担保公司监督管理条例》规定行为的处罚。
23、对融资担保公司不配合监管部门监督检查或提供虚假经营报告、财务报告、年度审计报告等文件、资料的行为的处罚。
24、对金融类企业国有资产产权登记违反相关规定的处罚。
二、具体执法事项、权限与设定、行使依据及有关条款如下
1、对不依法设置会计账簿、未按照规定保管会计资料,致使会计资料毁损、灭失等行为的处罚。《中华人民共和国会计法》(1985年1月通过,2017年11月修正)第四十二条:“违反本法规定,有下列行为之一的,由县级以上人民政府财政部门责令限期改正,可以对单位并处三千元以上五万元以下的罚款;对其直接负责的主管人员和其他直接责任人员,可以处二千元以上二万元以下的罚款;属于国家工作人员的,还应当由其所在单位或者有关单位依法给予行政处分:(一)不依法设置会计账簿的;(二)私设会计账簿的;(三)未按照规定填制、取得原始凭证或者填制、取得的原始凭证不符合规定的;(四)以未经审核的会计凭证为依据登记会计账簿或者登记会计账簿不符合规定的;(五)随意变更会计处理方法的;(六)向不同的会计资料使用者提供的财务会计报告编制依据不一致的;(七)未按照规定使用会计记录文字或者记账本位币的;(八)未按照规定保管会计资料,致使会计资料毁损、灭失的;(九)未按照规定建立并实施单位内部会计监督制度或者拒绝依法实施的监督或者不如实提供有关会计资料及有关情况的;(十)任用会计人员不符合本法规定的。有前款所列行为之一,构成犯罪的,依法追究刑事责任。会计人员有第一款所列行为之一,情节严重的,五年内不得从事会计工作。有关法律对第一款所列行为的处罚另有规定的,依照有关法律的规定办理。”
2、对伪造、变造会计凭证、会计账簿,编制虚假财务会计报告行为的处罚 。《中华人民共和国会计法》(1985年1月通过,2017年11月修正)第四十三条:“伪造、变造会计凭证、会计账簿,编制虚假财务会计报告,构成犯罪的,依法追究刑事责任。有前款行为,尚不构成犯罪的,由县级以上人民政府财政部门予以通报,可以对单位并处五千元以上十万元以下的罚款;对其直接负责的主管人员和其他直接责任人员,可以处三千元以上五万元以下的罚款;属于国家工作人员的,还应当由其所在单位或者有关单位依法给予撤职直至开除的行政处分;其中的会计人员,五年内不得从事会计工作。”
3、对隐匿或者故意销毁依法应当保存的会计凭证、会计账簿、财务会计报告行为的处罚。《中华人民共和国会计法》(1985年1月通过,2017年11月修正)第四十四条:“隐匿或者故意销毁依法应当保存的会计凭证、会计账簿、财务会计报告,构成犯罪的,依法追究刑事责任。有前款行为,尚不构成犯罪的,由县级以上人民政府财政部门予以通报,可以对单位并处五千元以上十万元以下的罚款;对其直接负责的主管人员和其他直接责任人员,可以处三千元以上五万元以下的罚款;属于国家工作人员的,还应当由其所在单位或者有关单位依法给予撤职直至开除的行政处分;其中的会计人员,五年内不得从事会计工作。”
4、对授意、指使、强令会计机构、会计人员及其他人员伪造、变造会计凭证、会计账簿,编制虚假财务会计报告或者隐匿、故意销毁依法应当保存的会计凭证、会计账簿、财务会计报告行为的处罚。《中华人民共和国会计法》(1985年1月通过,2017年11月修正)第四十五条:“授意、指使、强令会计机构、会计人员及其他人员伪造、变造会计凭证、会计账簿,编制虚假财务会计报告或者隐匿、故意销毁依法应当保存的会计凭证、会计账簿、财务会计报告,构成犯罪的,依法追究刑事责任;尚不构成犯罪的,可以处五千元以上五万元以下的罚款;属于国家工作人员的,还应当由其所在单位或者有关单位依法给予降级、撤职、开除的行政处分。”
5、对财政收入执收单位、企业或个人违反国家财政收入管理规定、违反国家财政收入上缴规定等行为的处罚 。《财政违法行为处罚处分条例》(2004年11月国务院令第427号,2011年1月修订)第三条:“财政收入执收单位及其工作人员有下列违反国家财政收入管理规定的行为之一的,责令改正,补收应当收取的财政收入,限期退还违法所得。对单位给予警告或者通报批评。对直接负责的主管人员和其他直接责任人员给予警告、记过或者记大过处分;情节严重的,给予降级或者撤职处分:(一)违反规定设立财政收入项目;(二)违反规定擅自改变财政收入项目的范围、标准、对象和期限;(三)对已明令取消、暂停执行或者降低标准的财政收入项目,仍然依照原定项目、标准征收或者变换名称征收;(四)缓收、不收财政收入;(五)擅自将预算收入转为预算外收入;(六)其他违反国家财政收入管理规定的行为。《中华人民共和国税收征收管理法》等法律、行政法规另有规定的,依照其规定给予行政处分。”第四条:“财政收入执收单位及其工作人员有下列违反国家财政收入上缴规定的行为之一的,责令改正,调整有关会计账目,收缴应当上缴的财政收入,限期退还违法所得。对单位给予警告或者通报批评。对直接负责的主管人员和其他直接责任人员给予记大过处分;情节较重的,给予降级或者撤职处分;情节严重的,给予开除处分:(一)隐瞒应当上缴的财政收入;(二)滞留、截留、挪用应当上缴的财政收入;(三)坐支应当上缴的财政收入;(四)不依照规定的财政收入预算级次、预算科目入库;(五)违反规定退付国库库款或者财政专户资金;(六)其他违反国家财政收入上缴规定的行为。《中华人民共和国税收征收管理法》、《中华人民共和国预算法》等法律、行政法规另有规定的,依照其规定给予行政处分。”第十三条:“企业和个人有下列不缴或者少缴财政收入行为之一的,责令改正,调整有关会计账目,收缴应当上缴的财政收入,给予警告,没收违法所得,并处不缴或者少缴财政收入10%以上30%以下的罚款;对直接负责的主管人员和其他直接责任人员处3000元以上5万元以下的罚款:(一)隐瞒应当上缴的财政收入;(二)截留代收的财政收入;(三)其他不缴或者少缴财政收入的行为。属于税收方面的违法行为,依照有关税收法律、行政法规的规定处理、处罚。”
6、对单位和个人违反国家有关投资建设项目规定行为的处罚。《财政违法行为处罚处分条例》(2004年11月国务院令第427号,2011年1月修订)第九条:“单位和个人有下列违反国家有关投资建设项目规定的行为之一的,责令改正,调整有关会计账目,追回被截留、挪用、骗取的国家建设资金,没收违法所得,核减或者停止拨付工程投资。对单位给予警告或者通报批评,其直接负责的主管人员和其他直接责任人员属于国家公务员的,给予记大过处分;情节较重的,给予降级或者撤职处分;情节严重的,给予开除处分:(一)截留、挪用国家建设资金;(二)以虚报、冒领、关联交易等手段骗取国家建设资金;(三)违反规定超概算投资;(四)虚列投资完成额;(五)其他违反国家投资建设项目有关规定的行为。《中华人民共和国政府采购法》、《中华人民共和国招标投标法》、《国家重点建设项目管理办法》等法律、行政法规另有规定的,依照其规定处理、处罚。”
7、对违反规定使用、骗取财政资金以及政府承贷或者担保的外国政府贷款、国际金融组织贷款等行为的处罚。《财政违法行为处罚处分条例》(2004年11月国务院令第427号,2011年1月修订)第十四条:“企业和个人有下列行为之一的,责令改正,调整有关会计账目,追回违反规定使用、骗取的有关资金,给予警告,没收违法所得,并处被骗取有关资金10%以上50%以下的罚款或者被违规使用有关资金10%以上30%以下的罚款;对直接负责的主管人员和其他直接责任人员处3000元以上5万元以下的罚款:(一)以虚报、冒领等手段骗取财政资金以及政府承贷或者担保的外国政府贷款、国际金融组织贷款;(二)挪用财政资金以及政府承贷或者担保的外国政府贷款、国际金融组织贷款;(三)从无偿使用的财政资金以及政府承贷或者担保的外国政府贷款、国际金融组织贷款中非法获益;(四)其他违反规定使用、骗取财政资金以及政府承贷或者担保的外国政府贷款、国际金融组织贷款的行为。属于政府采购方面的违法行为,依照《中华人民共和国政府采购法》及有关法律、行政法规的规定处理、处罚。”第十五条:“事业单位、社会团体、其他社会组织及其工作人员有财政违法行为的,依照本条例有关国家机关的规定执行;但其在经营活动中的财政违法行为,依照本条例第十三条、第十四条的规定执行。”
8、对私存私放财政资金或者其他公款行为的处罚。《财政违法行为处罚处分条例》(2004年11月国务院令第427号,2011年1月修订)第十七条:“单位和个人违反财务管理的规定,私存私放财政资金或者其他公款的,责令改正,调整有关会计账目,追回私存私放的资金,没收违法所得。对单位处3000元以上5万元以下的罚款;对直接负责的主管人员和其他直接责任人员处2000元以上2万元以下的罚款。属于国家公务员的,还应当给予记大过处分;情节严重的,给予降级或者撤职处分。”
9、对拒绝、阻碍监督检查或者拒不提供监督检查有关资料的处罚。《财政部门监督办法》(2012年3月财政部令第69号)第二十五条:“监督对象有下列情形之一的,由县级以上人民政府财政部门责令限期改正,并给予警告;直接负责的主管人员和其他直接责任人员属于国家工作人员的,建议有关主管部门依法给予处分;涉嫌犯罪的,依法移送司法机关:(一)拒绝、阻挠、拖延财政部门依法实施的监督的;(二)不如实提供有关资料的;(三)对监督人员进行打击报复的。”
10、对政府采购采购人、采购代理机构违法违规行为的处罚。《中华人民共和国政府采购法》(2002年6月通过,2014年8月修正)第七十一条:“采购人、采购代理机构有下列情形之一的,责令限期改正,给予警告,可以并处罚款,对直接负责的主管人员和其他直接责任人员,由其行政主管部门或者有关机关给予处分,并予通报:(一)应当采用公开招标方式而擅自采用其他方式采购的;(二)擅自提高采购标准的;(三)以不合理的条件对供应商实行差别待遇或者歧视待遇的;(四)在招标采购过程中与投标人进行协商谈判的;(五)中标、成交通知书发出后不与中标、成交供应商签订采购合同的;(六)拒绝有关部门依法实施监督检查的。”;第七十二条:“采购人、采购代理机构及其工作人员有下列情形之一,构成犯罪的,依法追究刑事责任;尚不构成犯罪的,处以罚款,有违法所得的,并处没收违法所得,属于国家机关工作人员的,依法给予行政处分:(一)与供应商或者采购代理机构恶意串通的;(二)在采购过程中接受贿赂或者获取其他不正当利益的;(三)在有关部门依法实施的监督检查中提供虚假情况的;(四)开标前泄露标底的。”;第七十四条:“采购人对应当实行集中采购的政府采购项目,不委托集中采购机构实行集中采购的,由政府采购监督管理部门责令改正;拒不改正的,停止按预算向其支付资金,由其上级行政主管部门或者有关机关依法给予其直接负责的主管人员和其他直接责任人员处分。”;第七十五条:“采购人未依法公布政府采购项目的采购标准和采购结果的,责令改正,对直接负责的主管人员依法给予处分。”;第七十六条:“采购人、采购代理机构违反本法规定隐匿、销毁应当保存的采购文件或者伪造、变造采购文件的,由政府采购监督管理部门处以二万元以上十万元以下的罚款,对其直接负责的主管人员和其他直接责任人员依法给予处分;构成犯罪的,依法追究刑事责任。”;第七十八条:“采购代理机构在代理政府采购业务中有违法行为的,按照有关法律规定处以罚款,可以在一至三年内禁止其代理政府采购业务,构成犯罪的,依法追究刑事责任。”;第八十二条:“集中采购机构在政府采购监督管理部门考核中,虚报业绩,隐瞒真实情况的,处以二万元以上二十万元以下的罚款,并予以通报;情节严重的,取消其代理采购的资格。”《中华人民共和国政府采购法实施条例》(2015年1月国务院令第658号)第六十七条:“采购人有下列情形之一的,由财政部门责令限期改正,给予警告,对直接负责的主管人员和其他直接责任人员依法给予处分,并予以通报:(一)未按照规定编制政府采购实施计划或者未按照规定将政府采购实施计划报本级人民政府财政部门备案;(二)将应当进行公开招标的项目化整为零或者以其他任何方式规避公开招标;(三)未按照规定在评标委员会、竞争性谈判小组或者询价小组推荐的中标或者成交候选人中确定中标或者成交供应商;(四)未按照采购文件确定的事项签订政府采购合同;(五)政府采购合同履行中追加与合同标的相同的货物、工程或者服务的采购金额超过原合同采购金额10%;(六)擅自变更、中止或者终止政府采购合同;(七)未按照规定公告政府采购合同;(八)未按照规定时间将政府采购合同副本报本级人民政府财政部门和有关部门备案。”;第六十八条:“采购人、采购代理机构有下列情形之一的,依照《中华人民共和国政府采购法》第七十一条、第七十八条的规定追究法律责任:(一)未依照《中华人民共和国政府采购法》和本条例规定的方式实施采购;(二)未依法在指定的媒体上发布政府采购项目信息;(三)未按照规定执行政府采购政策;(四)违反本条例第十五条的规定导致无法组织对供应商履约情况进行验收或者国家财产遭受损失;(五)未依法从政府采购评审专家库中抽取评审专家;(六)非法干预采购评审活动;(七)采用综合评分法时评审标准中的分值设置未与评审因素的量化指标相对应;(八)对供应商的询问、质疑逾期未作处理;(九)通过对样品进行检测、对供应商进行考察等方式改变评审结果;(十)未按照规定组织对供应商履约情况进行验收。”;第六十九条:“集中采购机构有下列情形之一的,由财政部门责令限期改正,给予警告,有违法所得的,并处没收违法所得,对直接负责的主管人员和其他直接责任人员依法给予处分,并予以通报:(一)内部监督管理制度不健全,对依法应当分设、分离的岗位、人员未分设、分离;(二)将集中采购项目委托其他采购代理机构采购;(三)从事营利活动。”;第七十四条:“有下列情形之一的,属于恶意串通,对供应商《中华人民共和国政府采购法》第七十七条第一款的规定追究法律责任,对采购人、采购代理机构及其工作人员依照《中华人民共和国政府采购法》第七十二条的规定追究法律责任:(一)供应商直接或者间接从采购人或者采购代理机构处获得其他供应商的相关情况并修改其投标文件或者响应文件;(二)供应商按照采购人或者采购代理机构的授意撤换、修改投标文件或者响应文件;(三)供应商之间协商报价、技术方案等投标文件或者响应文件的实质性内容;(四)属于同一集团、协会、商会等组织成员的供应商按照该组织要求协同参加政府采购活动;(五)供应商之间事先约定由某一特定供应商中标、成交;(六)供应商之间商定部分供应商放弃参加政府采购活动或者放弃中标、成交;(七)供应商与采购人或者采购代理机构之间、供应商相互之间,为谋求特定供应商中标、成交或者排斥其他供应商的其他串通行为。”
11、对政府采购供应商违法违规行为的处罚 。《中华人民共和国政府采购法》(2002年6月通过,2014年8月修正)第七十七条:“供应商有下列情形之一的,处以采购金额千分之五以上千分之十以下的罚款,列入不良行为记录名单,在一至三年内禁止参加政府采购活动,有违法所得的,并处没收违法所得,情节严重的,由工商行政管理机关吊销营业执照;构成犯罪的,依法追究刑事责任:(一)提供虚假材料谋取中标、成交的;(二)采取不正当手段诋毁、排挤其他供应商的;(三)与采购人、其他供应商或者采购代理机构恶意串通;(四)向采购人、采购代理机构行贿或者提供其他不正当利益的;(五)在招标采购过程中与采购人进行协商谈判的;(六)拒绝有关部门监督检查或者提供虚假情况的。供应商有前款第(一)至(五)项情形之一的,中标、成交无效。”《中华人民共和国政府采购法实施条例》(2015年1月国务院令第658号)第七十二条:“供应商有下列情形之一的,依照政府采购法第七十七条第一款的规定追究法律责任:(一)向评标委员会、竞争性谈判小组或者询价小组成员行贿或者提供其他不正当利益;(二)中标或者成交后无正当理由拒不与采购人签订政府采购合同;(三)未按照采购文件确定的事项签订政府采购合同;(四)将政府采购合同转包;(五)提供假冒伪劣产品;(六)擅自变更、中止或者终止政府采购合同。供应商有前款第一项规定情形的,中标、成交无效。评审阶段资格发生变化,供应商未依照本条例第二十一条的规定通知采购人和采购代理机构的,处以采购金额5‰的罚款,列入不良行为记录名单,中标、成交无效。”;第七十三条:“供应商捏造事实、提供虚假材料或者以非法手段取得证明材料进行投诉的,由财政部门列入不良行为记录名单,禁止其1至3年内参加政府采购活动。”;第七十四条:“有下列情形之一的,属于恶意串通,对供应商依照政府采购法第七十七条第一款的规定追究法律责任,对采购人、采购代理机构及其工作人员依照政府采购法第七十二条的规定追究法律责任:(一)供应商直接或者间接从采购人或者采购代理机构处获得其他供应商的相关情况并修改其投标文件或者响应文件;(二)供应商按照采购人或者采购代理机构的授意撤换、修改投标文件或者响应文件;(三)供应商之间协商报价、技术方案等投标文件或者响应文件的实质性内容;(四)属于同一集团、协会、商会等组织成员的供应商按照该组织要求协同参加政府采购活动;(五)供应商之间事先约定由某一特定供应商中标、成交;(六)供应商之间商定部分供应商放弃参加政府采购活动或者放弃中标、成交;(七)供应商与采购人或者采购代理机构之间、供应商相互之间,为谋求特定供应商中标、成交或者排斥其他供应商的其他串通行为。”《政府采购非招标采购方式管理办法》(2013年12月财政部令第74号)第五十四条:“成交供应商有下列情形之一的,责令限期改正,情节严重的,列入不良行为记录名单,在1至3年内禁止参加政府采购活动,并予以通报:(一)未按照采购文件确定的事项签订政府采购合同,或者与采购人另行订立背离合同实质性内容的协议的;(二)成交后无正当理由不与采购人签订合同的;(三)拒绝履行合同义务的。”《政府采购质疑和投诉办法》(2017年12月财政部令第94号)第三十七条:“投诉人在全国范围12个月内三次以上投诉查无实据的,由财政部门列入不良行为记录名单。投诉人有下列行为之一的,属于虚假、恶意投诉,由财政部门列入不良行为记录名单,禁止其1至3年内参加政府采购活动:(一)捏造事实;(二)提供虚假材料;(三)以非法手段取得证明材料。证据来源的合法性存在明显疑问,投诉人无法证明其取得方式合法的,视为以非法手段取得证明材料。”
12、对政府采购评审专家违法违规行为的处罚。《中华人民共和国政府采购法实施条例》(2015年1月国务院令第658号)第七十五条:“政府采购评审专家未按照采购文件规定的评审程序、评审方法和评审标准进行独立评审或者泄露评审文件、评审情况的,由财政部门给予警告,并处2000元以上2万元以下的罚款;影响中标、成交结果的,处2万元以上5万元以下的罚款,禁止其参加政府采购评审活动;政府采购评审专家与供应商存在利害关系未回避的,处2万元以上5万元以下的罚款,禁止其参加政府采购评审活动;政府采购评审专家收受采购人、采购代理机构、供应商贿赂或者获取其他不正当利益,构成犯罪的,依法追究刑事责任;尚不构成犯罪的,处2万元以上5万元以下的罚款,禁止其参加政府采购评审活动;政府采购评审专家有上述违法行为的,其评审意见无效,不得获取评审费;有违法所得的,没收违法所得;给他人造成损失的,依法承担民事责任。”《中华人民共和国政府采购货物和服务招标投标管理办法》(2017年7月财政部令第87号)第八十一条:“评标委员会成员有本办法第六十二条所列行为之一的,由财政部门责令限期改正;情节严重的,给予警告,并对其不良行为予以记录。”《中华人民共和国政府采购非招标采购方式管理办法》(2013年12月财政部令第74号)第五十五条:“谈判小组、询价小组成员有下列行为之一的,责令改正,给予警告;有关法律、行政法规规定处以罚款的,并处罚款;涉嫌犯罪的,依法移送司法机关处理:(一)收受采购人、采购代理机构、供应商、其他利害关系人的财物或者其他不正当利益的;(二)泄露评审情况以及评审过程中获悉的国家秘密、商业秘密的;(三)明知与供应商有利害关系而不依法回避的;(四)在评审过程中擅离职守,影响评审程序正常进行的;(五)在评审过程中有明显不合理或者不正当倾向性的;(六)未按照采购文件规定的评定成交的标准进行评审的。评审专家有前款情形之一,情节严重的,取消其政府采购评审专家资格,不得再参加任何政府采购项目的评审,并在财政部门指定的政府采购信息发布媒体上予以公告。”
13、对采购人员与供应商有利害关系未依法回避的处罚。《中华人民共和国政府采购法实施条例》(2015年1月国务院令第658号)第七十条:“采购人员与供应商有利害关系而不依法回避的,由财政部门给予警告,并处2000元以上2万元以下的罚款。”
14、对企业负有直接责任的主管人员和其他人员未按规定建立健全内部财务管理制度的处罚。《中华人民共和国公司法》(2013年12月28日通过,2018年10月修正)第二百零二条:“公司在依法向有关主管部门提供的财务会计报告等材料上作虚假记载或者隐瞒重要事实的,由有关主管部门对直接负责的主管人员和其他直接责任人员处以三万元以上三十万元以下的罚款。”《中华人民共和国企业财务会计报告条例》第三十九条:“违反本条例规定,有下列行为之一的,由县级以上人民政府财政部门责令限期改正,对企业可以处三千元以上五万元以下的罚款;对直接负责的主管人员和其他直接责任人员,可以处两千元以上二万元以下的罚款;属于国家工作人员的,并依法给予行政处分或者纪律处分:(一)随意改变会计要素的确认和计量标准的;(二)随意改变财务会计报告的编制基础、编制依据、编制原则和方法的;(三)提前或者延迟结账日结账的;(四)在编制年度财务会计报告前,未按照本条例规定全面清查资产、核实债务的;(五)拒绝财政部门和其他有关部门对财务会计报告依法进行的监督检查,或者不如实提供有关情况的。会计人员有前款所列行为之一,情节严重的,由县级以上人民政府财政部门吊销会计从业资格证书。”第四十条:“企业编制、对外提供虚假的或者隐瞒重要事实的财务会计报告,构成犯罪的,依法追究刑事责任。有前款行为,尚不构成犯罪的,由县级以上人民政府财政部门予以通报,对企业可以处五千元以上十万元以下的罚款;对直接负责的主管人员和其他直接责任人员,可以处三千元以上五万元以下的罚款;属于国家工作人员的,并依法给予撤职直至开除的行政处分或者纪律处分;对其中的会计人员,情节严重的,并由县级以上人民政府财政部门吊销会计从业资格证书。”第四十一条:“授意、指使、强令会计机构、会计人员及其他人员编制、对外提供虚假的或者隐瞒重要事实的财务会计报告,或者隐匿、故意销毁依法应当保存的财务会计报告,构成犯罪的,依法追究刑事责任;尚不构成犯罪的,可以处五千元以上五万元以下的罚款;属于国家工作人员的,并依法给予降级、撤职、开除的行政处分或者纪律处分。”《中华人民共和国企业财务通则》(2006年12月财政部令第41号)第六十四条:“企业应当按照有关法律、行政法规和国家统一的会计制度的规定,按时编制财务会计报告,经营者或者投资者不得拖延、阻挠。”第六十五条:“企业应当按照规定向主管财政机关报送月份、季度、年度财务会计报告等材料,不得在报送的财务会计报告等材料上作虚假记载或者隐瞒重要事实;主管财政机关应当根据企业的需要提供必要的培训和技术支持;企业对外提供的年度财务会计报告,应当依法经过会计师事务所审计;国家另有规定的,从其规定。”第七十三条:“企业负有直接责任的主管人员和其他人员有以下行为之一的,县级以上主管财政机关可以责令限期改正、予以警告:(一)未按本通则规定建立健全各项内部财务管理制度的;(二)内部财务管理制度明显与法律、行政法规和通用的企业财务规章制度相抵触,且不按主管财政机关要求修正的。”第七十四条:“企业和企业负有直接责任的主管人员和其他人员不按本通则第六十四条、第六十五条规定编制、报送财务会计报告等材料的,县级以上主管财政机关可以依照《中华人民共和国公司法》、《企业财务会计报告条例》的规定予以处罚。”
15、对未经批准擅自设立代理记账机构、会计咨询服务机构的处罚。《中华人民共和国代理记账管理办法》(2016年2月财政部令第80号,2019年3月修改)第二十六条:“未经批准从事代理记账业务的单位或个人,由县级以上人民政府财政部门按照《中华人民共和国行政许可法》及有关规定予以查处。”
16、对代理记账机构在经营期间达不到设立条件的采取措施。《中华人民共和国代理记账管理办法》(2016年2月财政部令第80号,2019年3月修改)第二十条:"代理记账机构在经营期间达不到本办法规定的资格条件的,审批机关发现后,应当责令其在60日内整改;逾期仍达不到规定条件的,由审批机关撤销其代理记账资格。"
17、对代理记账机构及其负责人、主管代理记账业务负责人及其从业人员违反规定出具虚假申请材料或者备案材料的处罚。《中华人民共和国代理记账管理办法》(2016年2月财政部令第80号,2019年3月修改)第二十三条:“代理记账机构及其负责人、主管代理记账业务负责人及其从业人员违反规定出具虚假申请材料或者备案材料的,由县级以上人民政府财政部门给予警告,记入会计领域违法失信记录,根据有关规定实施联合惩戒,并向社会公告。”
18、对代理记账机构从业人员在办理业务中违反法律法规损害国家和委托人利益的处罚。《中华人民共和国代理记账管理办法》(2016年2月财政部令第80号,2019年3月修改)第二十四条:“代理记账机构从业人员在办理业务中违反会计法律、法规和国家统一的会计制度的规定,造成委托人会计核算混乱、损害国家和委托人利益的,由县级以上人民政府财政部门依据《中华人民共和国会计法》等有关法律、法规的规定处理。代理记账机构有前款行为的,县级以上人民政府财政部门应当责令其限期改正,并给予警告;有违法所得的,可以处违法所得3倍以下罚款,但最高不得超过3万元;没有违法所得的,可以处1万元以下罚款。”
19、对单位和个人违反规定使用财政票据及企业违反规定印制财政票据的处罚 。《财政违法行为处罚处分条例》(2004年11月国务院令第427号,2011年1月修订)第十六条:“单位和个人有下列违反财政收入票据管理规定的行为之一的,销毁非法印制的票据,没收违法所得和作案工具。对单位处5000元以上10万元以下的罚款;对直接负责的主管人员和其他直接责任人员处3000元以上5万元以下的罚款。属于国家公务员的,还应当给予降级或者撤职处分;情节严重的,给予开除处分:(一)违反规定印制财政收入票据;(二)转借、串用、代开财政收入票据;(三)伪造、变造、买卖、擅自销毁财政收入票据;(四)伪造、使用伪造的财政收入票据监(印)制章;(五)其他违反财政收入票据管理规定的行为。属于税收收入票据管理方面的违法行为,依照有关税收法律、行政法规的规定处理、处罚。”《中华人民共和国财政票据管理办法》(2012年10月财政部令第70号)第四十条:“单位和个人违反本办法规定,有下列行为之一的,由县级以上财政部门责令改正并给予警告;对非经营活动中的违法行为,处以1000元以下罚款;对经营活动中的违法行为,有违法所得的,处以违法所得金额3倍以下不超过30000元的罚款,没有违法所得的,处以10000元以下罚款。涉嫌犯罪的,依法移送司法机关。(一)违反规定印制财政票据;(二)转让、出借、串用、代开财政票据;(三)伪造、变造、买卖、擅自销毁财政票据;(四)伪造、使用伪造的财政票据监制章;(五)未按规定使用财政票据监制章;(六)违反规定生产、使用、伪造财政票据防伪专用品;(七)在境外印制财政票据;(八)其他违反财政票据管理规定的行为。单位和个人违反本办法规定,对涉及财政收入的财政票据有本条第一款所列行为之一的,依照《财政违法行为处罚处分条例》第十六条的规定予以处理、处罚。”
20、对小额贷款公司及其从业人员违法违规行为的处罚。《云南省人民政府办公厅关于印发《云南省小额贷款公司管理办法》的通知》(云政办发〔2011〕106号)第四十五条,州(市)小额贷款公司行政主管部门与市(市、市区)小额贷款公司主管部门,应建立多方联动的协同监管机制,组织公安、工商、人民银行、银监等部门加强对小额贷款公司的监督检查,重点防范和处置吸收公众存款,非法集资、高利贷等违法行为。
21、对未经批准擅自设立融资担保公司、经营融资担保业务或在企业名称中使用“融资担保”字样行为的处罚。《融资担保公司监督管理条例》(2017年8月国务院令第683号公布)第三十六条:“违反本条例规定,未经批准擅自设立融资担保公司或者经营融资担保业务的,由监督管理部门予以取缔或者责令停止经营,处50万元以上100万元以下的罚款,有违法所得的,没收违法所得;构成犯罪的,依法追究刑事责任。违反本条例规定,未经批准在企业名称中使用融资担保字样的,由监督管理部门责令限期改正;逾期不改正的,处5万元以上10万元以下的罚款,有违法所得的,没收违法所得。”
22、对融资担保公司变更相关事项未按要求备案或变更后相关事项不符合《融资担保公司监督管理条例》规定行为的处罚。《融资担保公司监督管理条例》(2017年8月国务院令第683号公布)第三十八条:“融资担保公司变更相关事项,未按照本条例规定备案,或者变更后的相关事项不符合本条例规定的,由监督管理部门责令限期改正;逾期不改正的,处5万元以上10万元以下的罚款,情节严重的,责令停业整顿。”
23、对融资担保公司不配合监管部门监督检查或提供虚假经营报告、财务报告、年度审计报告等文件、资料的行为的处罚。《融资担保公司监督管理条例》(2017年8月国务院令第683号公布)第四十二条:“融资担保公司有下列情形之一的,由监督管理部门责令限期改正,处20万元以上50万元以下的罚款;逾期不改正的,责令停业整顿,情节严重的,吊销其融资担保业务经营许可证;构成违反治安管理行为的,依照《中华人民共和国治安管理处罚法》予以处罚;构成犯罪的,依法追究刑事责任:(一)拒绝、阻碍监督管理部门依法实施监督检查;(二)向监督管理部门提供虚假的经营报告、财务报告、年度审计报告等文件、资料;(三)拒绝执行监督管理部门依照本条例第三十条第一款规定采取的措施。”
24、《金融类企业国有资产产权登记管理办法》(财金〔2006〕82号)第二十七条金融类企业在产权登记过程中,有下列行为之一的,由主管财政部门责令其改正。情节严重的,对单位给予通报批评,可以处以10万元以下的罚款,并提请政府有关部门对企业领导人员和直接责任人员按照规定给予纪律处分:(一)在规定期限内不办理产权登记的;(二)隐瞒真实情况未如实办理产权登记的;(三)不按规定提交产权登记处年度汇总表和产权变动状况分析报告的;(四)伪造、涂改、出卖或者出借产权证的。
三、受理机构
禄丰市财政局
四、审批机构
禄丰市财政局
五、受理条件
相关法律、法规、规章及有关文件规定的办理行政处罚、行政检查、行政确认的具体条件等。
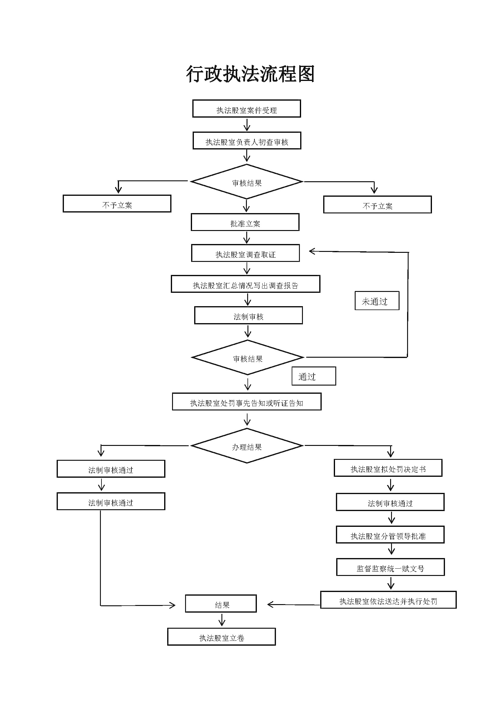
六、办理程序
发现违法事实→立案→调查取证→提出行政处罚意见→法制机构审核 →(重大复杂的,由局负责人集体讨论决定)→ 行政处罚事前告知→作出行政处罚决定→送达 →执行→结案→归档。
七、执法流程图

八、办理时限
60日。
九、申请人权利和义务
听证权、陈述和申辩权等。
十、救济渠道
可以自知道该具体行政行为之日起六十日内向禄丰市人民政府提出行政复议或依法向禄丰市人民法院提起行政诉讼。
十一、监督和投诉渠道
监督部门:(一)市纪委监察委0878-4121003;(二)禄丰市财政局。
投诉电话:市政府热线0878-12345。
十二、办公电话、地址和时间
办公电话:0878-4121577
办公地址:禄丰市金山镇金山南路42号;
时间:法定工作日
上午:8:00-12:00
下午:14:30-18:00