一、执法事项:见《彩云镇行政处罚事项清单》
二、依据:《中华人民共和国行政处罚法》《中华人民共和国行政强制法》《中华人民共和国行政复议法》《中华人民共和国行政诉讼法》《中华人民共和国大气污染防治法》《中华人民共和国安全生产法》《中华人民共和国城乡规划法》等有关法律、法规及规章。
三、执法主体:禄丰市彩云镇人民政府
四、承办机构:禄丰市彩云镇人民政府
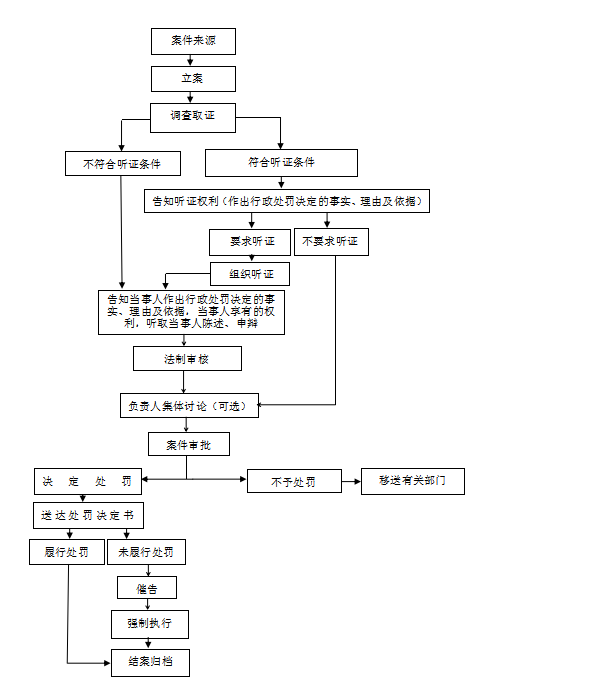
五、办理流程:见彩云镇行政处罚流程图
六、办理时限
(一)适用一般程序处理的案件应当自立案之日起60日内作出处理决定;案情复杂,不能在规定期限内作出处理决定的,经镇人民政府负责人批准,可以延长30日;案情特别复杂,经延期仍不能作出处理决定的,应当集体讨论决定是否继续延期。案件处理过程中听证、公告和鉴定等时间不计入前款所指的案件办理期限。
(二)证据先行登记保存时限7天,查封扣押期限30天,情况复杂需要延长的,经镇人民政府负责人批准可延长30日。
(三)直接送达的文书7日内送达,公告送达时限60天。
七、监督方式:镇人民政府建立投诉举报制度。
八、救济渠道
(一)当事人有要求陈述、申辩或听证的权力;
(二)如不服行政机关作出的处罚决定,可在收到行政处罚决定书之日起60日内向禄丰市人民政府申请行政复议,或者6个月内向禄丰市人民法院提请诉讼。
九、处罚结果:向当事人送达行政处罚决定书,行政处罚结果在市公示平台和州公示平台进行公示。
十、办公地点、时间
(一)地点:禄丰市彩云镇人民政府
(二)时间:上午:8:00—12:00下午:14:00—17:30
十一、备注
本服务指南用于行政处罚事项,行政审批事项服务指南另行制定。
