禄丰市民政局社会救助股领域公开内容
一、禄丰市民政局社会救助股通讯地址:禄丰市金山镇世纪大街中段54号禄丰市民政局二楼社会救助股
二、禄丰市民政局社会救助股、各乡镇投诉举报电话:
1.禄丰市民政局 0878—4122091(0878—4131043)
2.禄丰市金山镇 0878—4122869
3.禄丰市和平镇 0878—6080500
4.禄丰市黑井镇 0878—4890001
5.禄丰市仁兴镇 0878—4861000
6.禄丰市碧城镇 0878—4851000
7.禄丰市勤丰镇 0878—4841000
8.禄丰市土官镇 0878—4831000
9.禄丰市恐龙山镇 0878—4725339
10.禄丰市彩云镇 0878—4801000
11.禄丰市一平浪镇 0878—4826000
12.禄丰市广通镇 0878—4885188
13.禄丰市妥安乡 0878—4895002
14.禄丰市中村乡 0878—4731101
15.禄丰市高峰乡 0878—4825601
三、低保、特困保障标准《禄丰市民政局 禄丰市财政局关于提高2022年城乡居民最低生活保障特困人员救助供养孤儿基本生活保障标准的通知》


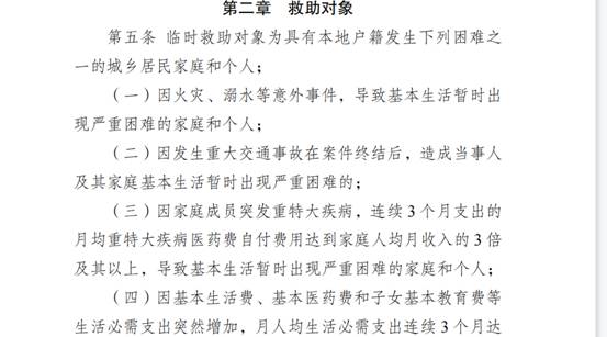
四、低保、特困、临时救助认定办法:
五、1、低保认定办法








2、特困认定办法



3、临时救助救助办法




四、低保、特困、临时救助办理流程:
低保、特困、临时救助业务办理流程
户主(个人)向户籍所在地的乡镇人民政府提出书面申请, 并提交相关材料 |
↓
在村(居)民委员会协助下,以村(居)委会为单位入户调查、评议、公示签署意见后报乡(镇)人民政府审核 |
↓
↓
市民政局在接到初审意见和有关材料之日起7日内 提出审批意见。 |
↓
返回乡镇人民政府公示无异议后,由市民政局 自批准之日下月起,通过银行按月发放困难群众资金 |