一、城乡低保
(一)低保对象资格认定条件:户籍状况、家庭收入和家庭财产是认定低保对象的三个基本条件。这三个条件相辅相成,缺一不可。
1、户籍状况。低保工作实行属地管理,以家庭为单位,凡共同生活的家庭成员人均收入低于当地最低生活保障标准,且符合当地最低生活保障家庭财产状况规定的家庭,持有非农业户口的居民,可以申请城市低保;持有农业户口的居民,可以申请农村低保。
2、共同生活的家庭成员包括:①配偶;②父母和未成年子女;③已成年但不能独立生活的子女(包括在校接受本科及其以下学历教育的成年子女);④其他具有法定赡养、扶养、抚养义务关系并长期共同居住的人员。
3、不计入共同生活的家庭成员:①劳动教养或监狱服刑人员、连续三年以上(含三年)脱离家庭独立生活的宗教教职人员。
参照单人户纳入:①最低生活保障边缘家庭中持有残疾人证的一级、二级重度残疾人,和三级、四级智力残疾人或精神残疾人;②最低生活保障边缘家庭中患有省级卫生健康、医疗保障等部门规定的重特大疾病的人员;③脱离家庭、在宗教场所居住三年以上(含三年)的生活困难的宗教教职人员。
(二)家庭经济状况核查。家庭经济状况是指申请人共同生活的家庭成员在规定期限内的全部可支配收入和家庭财产。
可支配收入是指扣除缴纳的个人所得税及个人按规定缴纳的社会保障性支出后的收入。包括:工资性收入、家庭经营净收入、财产性收入、转移性收入以及其他可支配收入。家庭人均收入是指家庭收入除以共同生活的家庭成员人数所得到的平均数。
(1) 工资性收入。指就业人员通过各种途径得到的全部劳动报酬和各种福利,包括受雇于单位或个人、从事各种自由职业、兼职和零星劳动得到的全部劳动报酬和福利,同时扣除个人所得税和社会保障支出。(核算方法可参照劳动合同或通过调查就业和劳动报酬、各种福利收入,以及社会保险、个人所得税缴纳情况进行认定。外出务工人员不能提供以上证明的,可采取3种办法计算:①以务工地区最低工资标准计算;②以本地农村劳动力人均收入计算;③以务工地区相同行业平均收入计算。)
(2) 家庭经营净收入。指从事生产经营及有偿服务活动所得扣除成本后的净收入。包括从事种植、养殖、采集及加工等农林牧渔业的生产收入,从事工业、建筑业、手工业、交通运输业、批发和零售贸易业、餐饮业、文教卫生业和社会服务业等经营及有偿服务活动的收入等。
(3) 财产净收入。包括动产收入和不动产收入。动产收入是指出让无形资产、特许权等收入,储蓄存款利息、有价证券红利、储蓄性保险投资以及其他股息和红利等收入,集体财产收入分红和其他动产收入等。不动产收入是指转租承包土地经营权、出租或者出让房产以及其他不动产收入等。
(4)转移性收入。指国家、单位、社会团体对居民家庭的各种经常性转移支付和居民之间的转移净收入。包括赡养费、扶养费、抚养费,离退休金、失业保险金,社会救济金、遗属补助金、赔偿收入,接受遗产收入、接受捐赠(赠送)收入等。
(5)可扣减的刚性支出。在核算低保申请人家庭收入时,对于家庭成员因残疾、患重病、接受教育增加的刚性支出和必要的就业成本,可适当扣减。具体扣减项为:①共同生活的家庭成员因残疾所需的康复、护理、辅助器械配备费用中剔除享受国家和地方补助政策后的自负费用。②患大病、重病,符合转诊转院规范的医疗费用,经基本医疗保险、大病保险、医疗救助、补充医疗保险等报销后的自负费用。③接受全日制普通高校、高等职业学校、普通高中和中等职业学校的学杂费中剔除享受国家和地方教育补助政策后的自负费用。④最低生活保障对象积极就业时,已实现就业的按其就业收入或当地最低工资标准的30%扣减就业成本。家庭最高扣减额度原则上不超过户籍所在地县、市、区上年农村最低生活保障补助的2倍。
(6)不计入家庭收入的项目。城乡低保申请人家庭按照国家规定所获得的各类奖励金、优待金、抚恤金、因工(公)负伤和意外伤害的医疗费、误工及营养补助费、护理费、保健金、丧葬费、计划生育奖励扶助金以及教育、见义勇为等方面的奖励性补助;政府、社会给予的临时性救助款物;困难残疾人生活补贴和重度残疾人护理补贴;“十四五”期间,国家确定的城乡居民基本养老保险基础养老金;经县级以上民政部门认定不计入家庭收入的其他项目。
(三)家庭财产核查。家庭财产是指共同生活的家庭成员拥有的全部动产和不动产,主要包括银行存款和有价证券、机动车(残疾人代步车辆除外)、船舶、房屋、大型农机具、债权等。根据申请人授权委托核查家庭经济状况的声明,进行居民家庭经济状况核查,并出具核对报告。
申请人共同生活的家庭成员有下列情形之一的,原则上不得纳入最低生活保障:(1)拥有的人均金融资产超过户籍所在地县、市、区上年农村最低生活保障标准2倍(含)的;(2)提出最低生活保障申请前12个月内购买使用价格5万元(含)以上机动车辆(不含残疾人功能代步车)或大型农机具、工程机械的;(3)在城镇购买商品房、门面房的;(4)注册登记公司、企业并实际开展经营活动和有一定效益的;(5)家庭财产状况或实际生活水平明显高于当地城乡最低生活保障标准的。
(四)现行城乡低保保障标准(2022年7月1日起执行)
1、城市最低生活保障标准。2022年,全市城市最低生
活保障标准统一提高到700元/人.月,与省、州同步。
2、农村最低生活保障标准。2022年,全市农村最低生
活保障标准统一提高到5343元/人.年。与省、州同步。
(五)现行农村低保补助标准(2022年7月1日起执行)
农村低保A类446元/人.月;
农村低保B类275元/人.月;
农村低保C类200元/人.月;
(六)申请城乡低保应提供的材料
1.由申请人个人提供的材料
(1)最低生活保障申请书由共同生活的家庭成员书写提出(或委托村(居)委会代为提出)
(2)本户共同生活所有家庭成员的有效身份证、复印件各一式二份(字迹清晰);
(3)本户共同生活家庭成员有婚姻信息的相关婚姻状况证明料(结婚证、离婚证、离婚协议、法院的离婚判决书、丧偶证
(村、社区出俱));
(4)本户共同生活的家庭成员,有残疾人员的残疾证复印件一式二份(字迹清晰)
(5)本户共同生活家庭成员有务工的,需提供务工收入证明原件一式一份。
2.村级需填写的材料
(1)禄丰市农村/城市居民最低生生活保障待遇审批表;
(2)禄丰市城乡居民最低生活保家庭经济状况入户调查表;
(3)禄丰市申请社会救助家庭经济状况登记表及声明书;
(4)申请人个人社保卡复印件(一份,字迹清晰,乡级留存)。
(七)城乡低保审批流程

二、特困供养
(一)特困供养对象认定的原则
第二条 特困人员认定工作应当遵循以下原则:
(一)应救尽救,应养尽养;
(二)属地管理,分级负责;
(三)严格规范,高效便民;
(四)个人申请与主动发现相结合;
(五)公开、公平、公正。
(二)特困人员救助供养标准
1.基本生活标准。2022年,全乡特团低养人员基本生
活标准统一提高到910元/人.月。
2.特困人员照料护理补贴标准。2222年,城乡特困人员照
料护理补贴标准仍按照上一年标准执行,即:
集中供养特困人员照料护理补贴标准:一档(完全丧失生活自理能力)835元/人.月;二档(部分丧失生活自理能力)418元/人.月;三档(具备生活自理能力)251元/人月。
分散供养特困人员照料护理补贴标准:一档(完全丧失生
活自理能力)151元/人.月;二档(部分丧失生活自理能力)88
元/人.月;三档(具备生活自理能力)50元/人.月。
(三)特困供养对象认定条件
第四条 城乡老年人,残疾人以及未满16周岁的未成年人
同时具备以下条件的,应当依法纳入、特困人员救助供养范围:
1、无劳动能力;
2、无生活来源;
3、无法定赡养、抚养、扶养义务人或者其法定义务人无
履行义务能力。
(四)无劳动能力的认定
第五条 符合下列情形之一的,应当认定为本细则所称的无
劳动能力:
1、60周岁以上老年人;
2、未满16周岁的未成年人;
3、残疾等级为一级、二级、三级的智力残疾人、精神残疾人,残疾等级为一级、二级的肢体残疾人,残疾等级为一级的视力、听力、言语残疾人;或因患大病卧床不起送续超过6个月且需他人长期照料的困难残疾人。
(五)无履行义务能力的认定
第八条 法定义务人符合下列情形之一的,应当认定为本细
则所称的无履行义务能力:
1、具备特困人员条件的;
2、60周岁以上的或残疾等级为一、二级的或因患重病长
期卧床的最低生活保障对象;
(六)生活自理能力评估
第二十条 特困人员生活自理能力,一般依据以下6项指标综合评估:
1、自主吃饭;
2、自主穿衣;
3、自主上下床;
4、自主如厕;
5、室内自主行走;
6、自主洗澡。
6项指标全部达到的,可以视为具备生活自理能力;有3项以下(含3项)指标不能达到的,可以视为部分丧失生活自理能力;4项以上(含4项)指标不能达到的,可以视为完成丧失生活自理能力。
(七)终止救助供养
第十七条特困人员有下列情形之一的,应当及时终止救助:
1、死亡、被宣告失踪或者死亡;
2、具备或者恢复劳动能力;
3、依法被判处刑罚,且在监狱服刑;
4、收入和财产状况不再符合本细则规定的;
1.法定义务人具有了履行义务能力或者新增具有履行义务能力的法定义务人;
2.自愿申请退出救助供养。
特困人员中的未成年人年满18周岁后仍在接受义务教育或者在普通高中、中等职业学校、普通高校(普通本、专科及以下)就读的,可以继续享有救助供养待遇。
(八)申请特困供养应提供的材料
1.云南省特困人员救助供养审批表(一式二份);
2.云南省特困人员自理能力评估表(一式二份);
3.申请人个人身份证复印件(一式二份);
4.婚育证明(村委会/社区出具)(一式二份);
5.属残疾人员的残疾证复印件(一式二份);
6.禄丰市申请社会救助家庭经济状况登记表及声明书(一式二份);
7.申请人个社保卡复印件(一份);
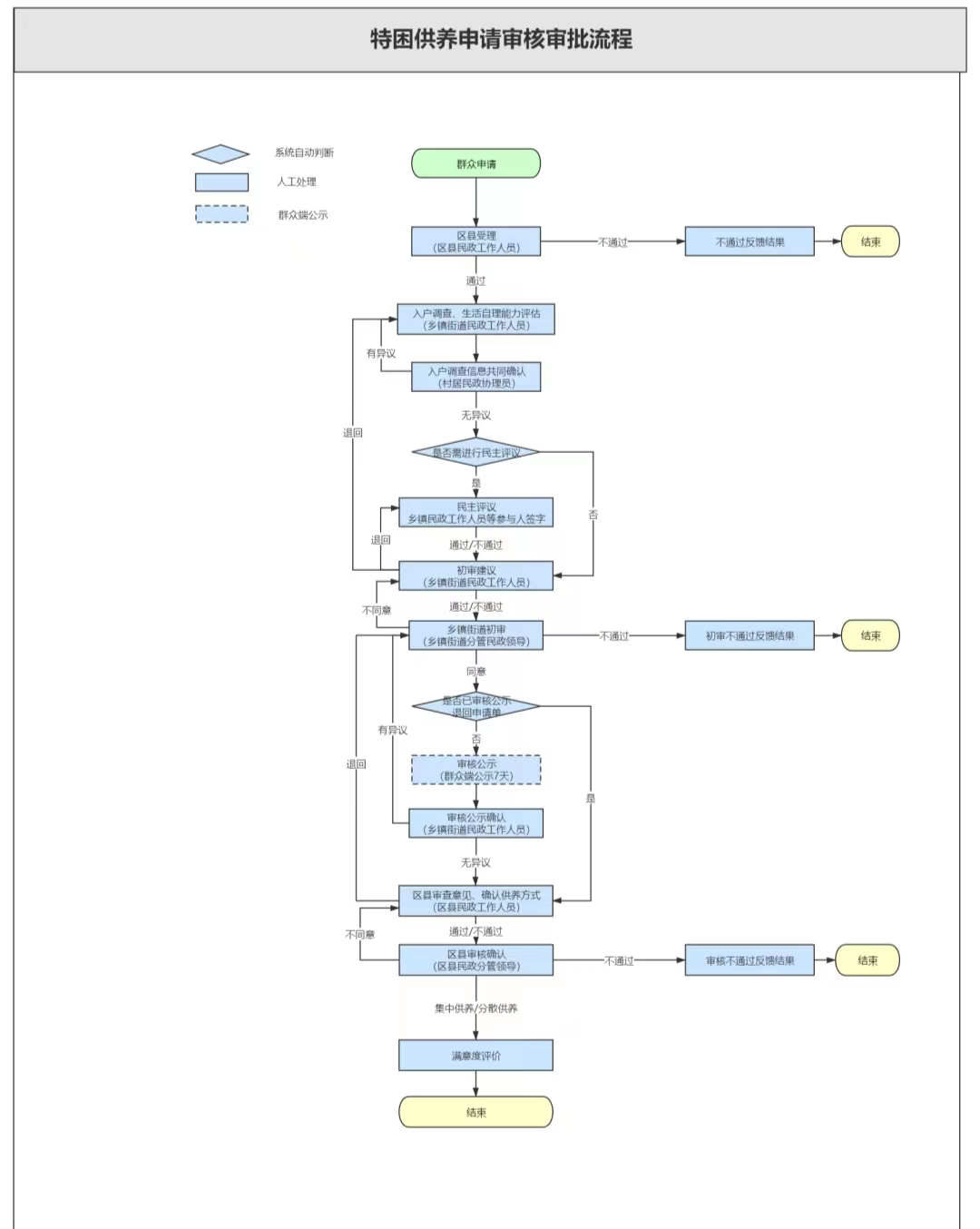
(八)特困供养申请审批流程图

三、临时救助
1、救助对象:(1)因火灾、溺水等意外事件,导致基本生活暂时出现困难的家庭和个人;(2)因发生重大交通事故,造成当事人及其家庭基本生活困难的;(3)因家庭成员突发重特大疾病,连续3个月支出的月均特重大疾病医疗费用达到家庭月人均收入3倍以上,导致基本生活暂时出现困难的家庭和个人;(4)因基本生活费、基本医药费和子女基本教育费等生活必须费支出突然增加,月人均生活费支出达到家庭收入3倍及以上,导致基本生活暂时出现困难的最低生活保障家庭和低收入家庭。
2、所需材料和低保相同,其中因病需要救助的需要提供住院医疗费用单据。
3、临时救助乡镇级审批额度:城市3960元;农村2385元。
4、自2023年5月1日起临时救助由市民政局发放,所以需要提供申请人社保卡复印件一份。
5、临时救助申请审批流程图
四、监督电话
0878-4122091 0878-4131043
